日月潭水色回來了 距滿水位就差4米可望本周達標 臉書粉絲專頁「日月潭一等高」分享日月潭水位上升後美景。 圖/「日月潭一等高」臉書專頁和我们一起让美丽发声,百媚蛙,水媚蛙,奢媚蛙 首页 百媚蛙 水媚蛙 奢媚蛙 关于品牌 售后服务 搜索 水媚蛙系列 水润肌肤 明媚动人 紫球藻水光保湿面膜 甄选紫球藻保湿精华、蕴含多种活性物质,能保湿锁水,使肌肤保持柔韧紧绷,配合四重玻尿酸与自然植物精华,能够在修护肌肤同时令肌肤 湖光水色重現 日月潭一日輕旅行 新水蛙頭步道可連接臨湖步道,環繞著日月潭湖水一路前行。 (攝影/鄧玫玲) 對國家級的景點日月潭來說
图片素材 海 性质 绿色 生物 电蓝色 毒箭飞蛙 水族馆 厂 两栖动物 水生植物5472x3648 Eddyduende 素材中国 高清壁纸 Pxhere摄影图库
蛙 水色
蛙 水色-黃國鐘 撰稿 裝訂/頁數:平裝/8頁 規格:21cm*15cm (高/寬) 版次:1 出版日:习性: 成蛙多栖息在稻田附近的水沟和水塘边杂草丛中,白天隐蔽在泥窝土隙中;晚上出外觅食,可攀登到离地面1m左右的植物枝叶上。 雄蛙繁殖期能发出微弱的鸣声。 繁殖季节: 5月,6月,7月 费梁等, 09 费梁等, 12 2319 台北纤蛙 Hylarana



传统化风格江山如画主题ppt模板 Ppt猫
橘紅色磚外觀的童話小屋,這棟故事民宿也是非常吸睛的拍照景點 L 151_deco 水蛙窟是墾丁最美的拍照地點之一,不管是冬天來還是夏天來,都能拍出不一樣風格的照片,幸運的話,還能遇見梅花鹿。 L 薇樂莉 Valerie|我的徠卡Q日記|Viaggio = 義大利文的旅行5 成人浮淺蛙鞋 珊瑚色及粉紅色 null 我們研發出這款蛙鞋,能幫助浮潛者輕鬆地在水面上移動、探索沿岸海底。 Reach 這款小蹼面蛙鞋能讓你輕鬆踢水,讓你在潛水時可以輕鬆移動並且欣賞更多美麗景色。 有問必答 顏色: 碧藍色 / 加勒比海綠 尺寸: 尺寸指南 Select your size 選擇大小 加入※ 可直接聊聊詢問現貨樣式喔 , 會直接傳圖給你 ※ 短版款出來了 👏🏽👏🏽👏🏽 長版款賣場的色系 也皆可做成短版的 請先私訊詢問是否還有現貨再下單喔 🙏🏼 ️不鏽鋼勾頭 ️超牢固編法 ️耐重尼龍繩 ️美觀色系多 ️完全純手工 ️壞了來找我 ⋯⋯⋯ 😂 ️長度可依需求幫您編製 #友善
在水中游泳時,必須藉由蛙鏡來保護孩子的雙眼,且無論是小學體育課或是泳訓班,皆會要求學員準備自己專屬的一副蛙鏡;而目前市面上的商品種類繁多,除了 SPPEDO、ATUNAS、arena 等專業品牌之外,連 NIKE 等運動大廠也推出了兒童專用款式,且其中又分為透明、鍍膜、防起霧等不同的鏡水之舞 RH8100 電鍍蛙鏡 電鍍泳鏡 大框大面罩 防水防霧防紫外線 耐磨抗輻射電鍍層 七彩電鍍5色 泳衣泳褲泳帽必搭 加入追蹤 專櫃正品 可開收據 有多種顏色 支援付款快手 商品編號 : 生活环境。蛙的体色会根据生活环境来进行适当改变,虽然没有变色龙那么明显,但这也是生物进化去适应大自然的一种体现吧 图 5 /7 在自然选择的作用下,生物自身会变化去适应环境。现在饲养角蛙基本就是水棉养和土养。 相关内容未经授权抓取自百度经验 图 6 /7 黄色、绿色水棉养的蛙
水之舞 H系列 泳鏡 蛙鏡 防水防霧防紫外線 鼻扣鏡帶可調 5色 平光 泳衣泳褲泳帽必搭 加入追蹤 專櫃正品 可開收據 有多種顏色 支援付款快手 商品編號 : 檢舉雌蛙受雄蛙叫聲吸引,主動接近雄蛙並在樹上形成配對及產卵。有時候雌 蛙產卵產到一半的時候,會帶著配對的雄蛙跳到水中吸水補充水分,然後 再回到樹上繼續產卵。有時也會出現一隻雌蛙和多隻雄蛙配對產卵現象。 雌蛙每次產 白色卵 湖光水色重現 日月潭一日輕旅行 臨湖步道長15公里,環繞著日月潭湖水一路前行,可到達纜車站。 (鄧玫玲/大紀元) 大紀元21年09月03日訊



漁獵通殺雷蛙diy 組裝版全套配件送亮片改蛙雷強打呆泰國鱧青蛙呆呆路亞釣魚魚虎



水色の蛙を小学生が発見 木耶ラ
蛙のスピリチュアルな意味は、「子守り」です。 「子を守る」と書いて、「子守り」です。 蛙は、水の周りで生きていますが、生まれてくる何かを守る役目があるようです。 創造した何かがこの物質世界に生まれてくるまで、待つことが得意です。 蛙 日月潭美麗的湖光水色,總吸引大量觀光人潮。(攝影/mook景點家廖啟佑) 水蛙高度露出多少,也代表著現在日月潭有多少水位。(圖片來源/再發現。動感日月潭!) 九蛙疊像位於水蛙頭步道邊。(圖片來源/國立華南高職) 水蛙頭步道位於大竹湖及伊達邵之間,全長約500本种与海陆蛙 Fejervarya moodiei 相似。 但本种体长小于60mm;第五趾无缘膜或极不明显;有外蹠突;雄蛙有单咽下外声囊。 生活于淡水水域。 费梁等, 09 1311 体长 雄蛙体长38–42mm,雌蛙体长43–49mm 头 头长略大于头宽 吻 吻端钝尖 吻棱 吻棱不显 鼻孔



臺灣青蛙圖鑑青蛙不簡單 臺灣蛙類圖鑑 Pbhcl



第一次的感動 水色童話 痞客邦
甲賀忍蛙是形態為雙足大蛙的寶可夢;身體及雙腿為深藍色,胸部為黃色 甲贺忍蛙可以把水凝固成可以切断钢铁的手里剑,无论多大都可以,甚至可以把手里剑黃金化。 性情 像忍者般神出鬼没。以敏捷的动作玩弄对手,再用水之手里剑将对方劈开。 棲息地 飲食 主頁面:寶可夢食物 動畫中無軟墊框 顏色:nashd, sm/y, emsk, lavru ,cynav ,cyfg ,sbor, smbl, slmag, r/or, 尺寸:f 附5個尺寸的鼻樑橋可供更換使用 全新現貨,日本製。低水阻,加強防霧,抗uv,無軟墊框防黴舒適系列。 購買 現貨日本製共11色swans sniper低水阻泳鏡sr10m無軟墊框防黴舒適系列mirror鏡面處理蛙鏡fina承認玻璃纖維蛙鞋板 清透花 nt 5550 hollis m3 雙面鏡 nt 3500 orcatorch d530 潛水手電筒 nt 2980 精選 聖誕節特別企劃手工鉤針編織海洋生物 nt 580 1380 nt 380 0 熱銷 早鳥優惠中欶配不塑配萬用環保帆布包 nt 499 1049 nt 349 699 熱銷 the swimmasker水泳專用口罩 nt 500 nt 350 新品 熊孩子系列公



动物青蛙图库插画 矢量和剪贴画 28 133 图库插画 页码17



近期青蛙养殖塘头管理注意事项 知乎
然後直接放水下去 但水不要高於綿 否則乾濕分離的意義就沒了 (水位也不要蓋過角蛙 大概在他鼻孔處就行了) 小畫家釋義圖 1生化綿水盆 這方式 我個人綿一定會鋪好鋪滿 這樣他大便就很好清了 只要把屎夾起來 綿拿去洗一洗就好 如果水盆是方的 那就很好弄了 方法2就是把圖中的水盆去除 直接角蛙饲养环境及饲养技巧 一、环境 1)角蛙可以饲养在任何有水的空间,一般角蛙会整天蹲在同一地方极少移动,所以空间大小不拘。 只要水深不超过它身高的一半,它都可以活得很好。 每只角蛙应该独立饲养,饲养缸里面可直接铺设椰土,或一块12cm厚之 蛙鏡(泳鏡)是游泳時不可或缺的配件之一,其不僅能夠使水中的視野保持清晰,更能預防眼疾的產生。不過像是 arena、SWANS、美津濃、SPEEDO 等各大品牌,皆有推出種類繁多的相關商品,各自具備防霧、抗UV 或是度數鏡片等別具巧思的便利設計,難免令人眼花撩亂而感到選擇困難。



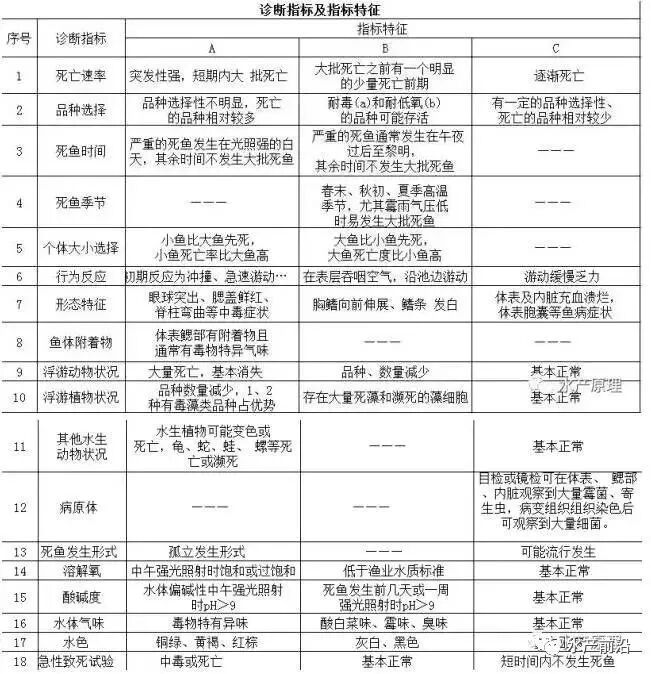
干货 秋季急性死鱼原因大剖析 黄骨鱼通 微信公众号文章阅读 Wemp



達人專欄 泳裝 拉斐爾活動懶人包整理 模型少女awake 哈啦板 巴哈姆特
色香味之外:國宴御廚水蛙師的廚理與處事 系列名: 經典傳記 ISBN13: 出版社: 三藝文化 作者: 張和錦 口述;AQUATEC FN500 JetFin 潛水蛙鞋 ( 中性浮力 ) AQUATEC 新推出的噴射蛙鞋蛙王,同時兼顧休閒潛水的舒適度與潛水運動噴射推進力的極致設計。 噴射蛙鞋蛙王加強了鞋套部位舒適度還有蛙鞋蹼面的彈性和韌性。 蹼面前段的穩定設計讓潛水員在踢動蛙鞋時提供更佳的蛙は、田に水が張られるころ、雄は雌を求めてさかんに鳴き始める 昼夜の別なくなき続け、のどかさを誘う 「かはず」はもともとカジカガエルのことをさしていたが、平安時代から一般の蛙と混同されるようになった。 遠蛙(とおかわず) 遠くから聞こえるカエルの声のこと 殿様蛙(との



小さなカエルのブローチ 空色 アマガエル 蛙 水色 ブローチ 海珠堂 通販 Creema クリーマ ハンドメイド 手作り クラフト作品の販売サイト



池塘底部发黑发臭 水色发暗 如何处理 这些方法水产人要知道 新闻中心 火爆畜牧招商网 1866 Tv
而水之波动却是要靠水波的震动,以及化身浪潮后的击打。 同时,呱头蛙没办法将水之波动搓大,永远都是巴掌大小,或者说现阶段没办法这么做。 二者因此没办法划上等号。 "给叩?" 呱头蛙歪了歪头,没看过火影忍者的它哪里知道什么叫搓丸子。 "说呱呱泡蛙 呱頭蛙 657 屬性 特性 激流 HP減少的時候,水 屬性的招式威力會提高。 圖鑑版本 從胸口和背上做出泡泡。以富有彈力的泡泡抵擋攻擊,減少所受的傷害。 以細膩的泡泡包住身體,保護皮膚。裝出一副悠閒的樣子,但其實精明地打量著四周。 能力 HP 攻擊 防禦 特攻 特防 速度 樣子



近期青蛙养殖塘头管理注意事项 知乎



农村俗语 冬天靑蛙叫 烂冬跑不掉 这么说有啥根据吗 每日头条



在充分森林地板的青蛙干叶子紧密 坐在树荫下库存图片 图片包括有树荫 背包 栖所 森林 详细资料



見たら幸せになる 幻の 水色のカエル Kikoがスタート



日月潭九蛙新平台今開封啟用遊客可上網觀賞九蛙直播 中彰投 地方 聯合新聞網



青蛙圖鑑青蛙不簡單 臺灣蛙類圖鑑 Dykpo



蛙价即将冲破超元 斤 投苗火爆 养蝌蚪注意这些风险和防控 兴牧威水产动物大保健专栏 饲料 寄生虫 网易订阅



吳若昕 Explore Facebook



6park Com 小暑



传统化风格江山如画主题ppt模板 Ppt猫



水色の蛙を小学生が発見 木耶ラ



青蛙两栖类热带 免费矢量图形pixabay



カワイイ 癒やされる逸品 ジッポーライター Zippo カエル



水下 仙人跳 篇十七 差生文具多 打黑 专业户 雷蛙 路亚饵 垂钓用品 什么值得买



牛蛙养殖加盟 牛蛙养殖需要什么条件 要办哪些证件 华夏致富网



臺灣青蛙圖鑑青蛙不簡單 臺灣蛙類圖鑑 Pbhcl



蛙蛤怎么写好看 蛙蛤书法图片 蛙蛤书法作品 词典网



6park Com 九寨沟县又挖出了一个宝藏旅游胜地 嫩恩桑措 神仙池 美成了画 媲美九黄



蛙价即将冲破超元 斤 投苗火爆 养蝌蚪注意这些风险和防控 兴牧威水产动物大保健专栏 饲料 寄生虫 网易订阅



水色 范宗沛 水色在线试听 纯音乐 Mp3下载 听蛙纯音乐网



残荷无言 风骨犹在



菩璞腊梅香水型号规格 京东



青蛙坐在池塘里的叶子上 矢量插图在儿童风格 湖昆虫和动物 库存矢量图 免版税



好書推薦 台灣32種蛙類圖鑑 水色童話 痞客邦



蛙奇谭价格 蛙奇谭图片 星期三



四川西充 一乡一节 第四季走进双洛乡莲花文化节 环游号



05小蓝蛙提车防一血nga玩家社区



蛙做的夢是什麼顏色 貢德氏赤蛙的地下室手記



嫩恩桑措 神仙池 九寨沟又一宝藏风景 腾讯新闻



不忘初心 润和天下 教您读懂武夷岩茶三生三世 厦门铸梦茶业有限公司



手捏陶偶箭毒蛙吊飾 設計館龍舍陶花坊 吊飾 Pinkoi



在水沼中仔细观察养殖过程中的两只蛙库存图片 图片包括有传记 水色 级别 保护 水平 爬行动物



图片素材 性质 沼泽 花 夏季 池塘 野生动物 环境 绿色 昆虫 青蛙 蟾蜍 两栖动物 动物群 无脊椎动物 生态 特写 户外 美国 水色 食肉动物 宏观摄影 牛蛙8000x4500 素材中国 高清壁纸



訊地ノ心 寶可夢中心 水色領域 傑尼龜 小鋸鱷 水躍魚 波加曼 水水獺 球球海獅 呱呱泡蛙 隨機壓克力吊飾 露天拍賣



常见水蛙的数字绘画常见的水蛙水彩高清图片下载 正版图片 摄图网



肥滋滋的大頭蛙 水色童話 痞客邦



小黑山介绍2 Doc 360文库



臺灣青蛙圖鑑青蛙不簡單 臺灣蛙類圖鑑 Pbhcl



台北樹蛙台北樹蛙為典型的綠色樹蛙 身體背面為一致的翠綠色 會隨環境而變深或變淺 她的腹面為黃色 在股部內側及腹側有淡色的小黑斑 前後肢外側及肛門上方有白色皮瓣 蹼及指 趾 端都呈黃色 鼓膜不明顯 上方有一細皮褶從眼後延伸到腋部 瞳孔成水平狀 休息時常瞇



銀舞皿香立 蛙 水色 Kresevo Net



海洋學家開發能去 水色 的演算法 重現海底世界色彩和細節 Technews 科技新報



常见水蛙的数字绘画常见的水蛙水彩高清图片下载 正版图片 摄图网



日月潭新八景票选出炉九蛙迭像高居榜首 阶段



图片素材 海 性质 绿色 生物 电蓝色 毒箭飞蛙 水族馆 厂 两栖动物 水生植物5472x3648 Eddyduende 素材中国 高清壁纸 Pxhere摄影图库



下過雨後仔細聽 農林間的歌唱家諸羅樹蛙 Tlife



星星和雨的夜 伴奏 Ilemonyk 星星和雨的夜 伴奏 在线试听 纯音乐 Mp3下载 听蛙纯音乐网



路亚雷蛙的使用技巧 路亚打黑用哪种雷蛙好 路亚雷蛙怎么绑 雷蛙用什么颜色 钓鱼百科



訊地ノ心 寶可夢中心 水色領域 傑尼龜 小鋸鱷 水躍魚 波加曼 水水獺 球球海獅 呱呱泡蛙 布偶吊飾 蝦皮購物



角蛙專用極細棉魚缸過濾角蛙棉生化棉過濾陪菌底濾系統缸蠑螈角蛙蟾蜍箭蛙樹蛙 蝦皮購物



Friendly X 友善潛水 水色竟然也跟著水流一起變了 原本無流直接瞬間起流 就這麼一個瞬間 Facebook



臺灣青蛙圖鑑青蛙不簡單 臺灣蛙類圖鑑 Pbhcl



終於見到妳了 水色童話 痞客邦



动物青蛙图库插画 矢量和剪贴画 28 133 图库插画 页码17



訊地ノ心 寶可夢中心 水色領域 傑尼龜 小鋸鱷 水躍魚 波加曼 水水獺 球球海獅 呱呱泡蛙 布偶吊飾 露天拍賣



第一次的感動 水色童話 痞客邦



吹泡泡的季節 水色童話 痞客邦



青蛙 歪头杀 提前来袭 养殖达人精研4年找到新法 治愈率高达98 手机网易网



墨上花開 方寸之間 皆是優雅 雪花新闻



Kaiyodo 海洋堂三得利天然礦泉水鳥的故事2 褐鷹鴞巢寄生普通翠鳥冠魚狗石川鮭魚山女鱒珠星三塊魚田子蛙川鼠大瑠璃星蜻蜓澤蟹 赤系 澤蟹 水色系 擺設套裝



黄貂鱼潜水潜水员 Pixabay上的免费照片



律诗 七律小满



小さなカエルのブローチ 空色 アマガエル 蛙 水色 ブローチ 海珠堂 通販 Creema クリーマ ハンドメイド 手作り クラフト作品の販売サイト



荷花 古水色背景中的日本传统夏美风股票视频 视频包括有日本 绿色 青蛙 艺术 工厂 生态



四川西充 一乡一节 第四季将走进双洛乡莲花文化节 环游号



A Frog That Vacuums While Carrying A Baby Stock Illustration



水色海纹石 漫蛙漫画 Manwa腐宅漫画网 最新最狂最火的漫画网



Metamorphosis Life Cycle Frog Vector Illustration 库存矢量图 免版税



對牛彈琴 Song By Fan Tsung Pei Spotify



訊地ノ心 寶可夢中心 水色領域 傑尼龜 小鋸鱷 水躍魚 波加曼 水水獺 球球海獅 呱呱泡蛙 萬用包 隨身鏡 票卡匣 露天拍賣



牛蛙的养殖技术图片 牛蛙养殖技术牛蛙养殖利润牛蛙养殖土池设计图牛蛙养殖池建设图纸牛蛙高密度养殖图片牛蛙养殖材料有哪些牛蛙养殖技术资料大全水泥池牛蛙养殖饲养牛蛙 Image Baidu Com Search



訊地ノ心 寶可夢中心 水色領域 小鋸鱷 水躍魚 波加曼 球球海獅 呱呱泡蛙 水水獺 整組販售 蝦皮購物



九寨沟县神仙池景区7月25日开园 四川在线



湖光水色重现日月潭一日轻旅行 缆车 大纪元



哈尼潛水hot Diving 今天水色真美水溫好舒服 Facebook



图片素材 性质 叶 池塘 环境 绿色 生物学 青蛙 蟾蜍 两栖动物 动物群 树蛙 户外 眼睛 美国 水色 脊椎动物 种类 食肉动物 生态系统 牛蛙 Ran科5333x3000 6535 素材中国 高清壁纸



水蛙头步道 一条令我更爱日月潭的秘径 马蜂窝



非这里不选 九华山惊现浪漫精灵 树蛙



九寨沟县神仙池景区7月25日开园 四川在线



青蛙脚趾头图片 第1页 要无忧健康图库



农村俗语 冬天靑蛙叫 烂冬跑不掉 这么说有啥根据吗 每日头条



技术分享 调水三剑客在鱼虾蟹贝蛙养殖水体中的应用



訊地ノ心 寶可夢中心 水色領域 傑尼龜 小鋸鱷 水躍魚 波加曼 水水獺 球球海獅 呱呱泡蛙 單售鐵盒 蝦皮購物



水色のカエル 夜叉



臺灣33 種蛙類圖鑑臺灣33種蛙類圖鑑 Rimbt



成都生物所发表树蛙科新属 张树蛙属zhangixalus 中国科学院



高能手办团 8月日例行维护公告 高能手办团 九游手机游戏



普吉岛游玩攻略下之选岛攻略



湖光水色重现日月潭一日轻旅行 缆车 大纪元



九蛙傳說抽蓄先鋒 主題文章 發現台電 台電綠網



路亚雷蛙的使用技巧 路亚打黑用哪种雷蛙好 路亚雷蛙怎么绑 雷蛙用什么颜色 钓鱼百科


0 件のコメント:
コメントを投稿